豬場上存在著一個隱形殺手——霉菌毒素。不管過去對霉菌污染下過多大功夫及防患措施,霉菌毒素的產生至今仍是全世界養豬業無時不存在的自然威協,給養殖戶極大的危害與損失。(晨源生物)
一、霉菌毒素的概述
在某種條件下,霉菌(曲霉菌、鐮刀菌、麥角菌等
)能夠在谷物、玉米、棉籽和其他食物原料上繁殖,有時候會產生霉菌毒素。影響豬的生長主要的三種霉菌毒素包括玉米赤霉烯酮、黃曲霉毒素和嘔吐毒素。下表是我國飼料成品和原料霉菌毒素限值標準:
霉菌毒素限量標準:
二、危 害
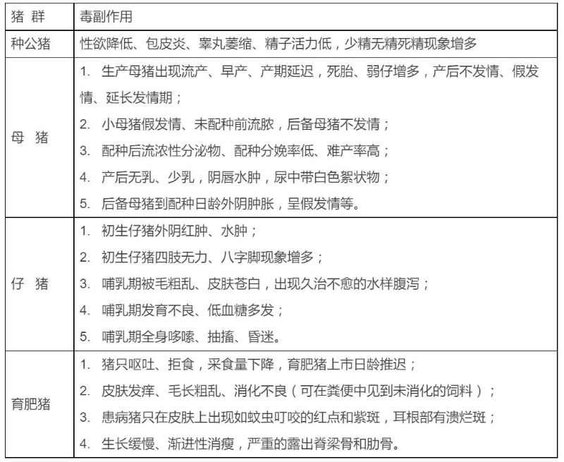
豬是霉菌毒素最為敏感的動物,生產上攝入含霉菌毒素的飼糧后會產生各種毒副作用或中毒癥狀,特定霉菌毒素臨床癥狀:
霉菌毒素特定臨床癥狀
然而,豬只往往攝入不止一種霉菌毒素,各種霉菌毒素的累積對不同豬群產生毒害見。(晨源生物)
霉菌毒素對豬的毒副作用
霉菌毒素對豬影響相關圖片:
三、案例、發生殘留霉菌毒素影響仔豬健康情況
正常玉米
不同霉變的玉米

四、建 議
1.原料把控
嚴格控制好采購玉米、豆粕等原料的水分,玉米<14%,豆粕、麩皮
<13% ,以免儲存過程中霉變。加強對原料和飼料成品的霉菌毒素檢測和品控,尤其是玉米和麩皮。
2.儲存環境
保持儲倉內通風、干燥,特別是南方夏季高溫高濕地帶。
3.預防措施
在自配飼料中添加特梅莎來進行脫霉解毒,杜絕飼料中的霉菌毒素對豬的危害,可提高飼料品質和養豬效益。
4.衛生
定期檢查自動喂料管道是否有霉變粉塵,要及時清理。此外,變質的剩料要清洗干凈,避免豬吃到霉變飼料。
【本文標簽】 豬場、母豬、仔豬、晨源生物、養豬、豬場建設、后備母豬
【責任編輯】韓老師版權所有
全國服務熱線